找回密码
 注册

微信登录,快人一步

QQ登录

只需一步,快速开始

楼主: 黑旋风

[资料] 刘运喜:《软式内镜清洗消毒技术规范》重点问题解读

 火... [复制链接]
发表于 2017-2-20 16:41 | 显示全部楼层

学习了,感谢老师的分享
回复

使用道具 举报

发表于 2017-2-20 16:43 | 显示全部楼层
下载学习谢谢老师的分亨。
回复

使用道具 举报

发表于 2017-2-20 16:58 | 显示全部楼层
学习了,很实用,谢谢老师的分享!
回复

使用道具 举报

  • 打卡等级:本地老炮
  • 打卡总奖励:2908
  • 最近打卡:2025-09-12 07:59:57
发表于 2017-2-20 17:00 | 显示全部楼层
谢谢老师分享,下载学习!!!
回复

使用道具 举报

  • 打卡等级:本地老炮
  • 打卡总奖励:2908
  • 最近打卡:2025-09-12 07:59:57
发表于 2017-2-20 17:04 | 显示全部楼层
老师们的医院,胃肠镜使用哪种消毒液进行消毒处理的?有没有使用对人体危害小一点的戊二醛,或者其他的消毒液?
回复

使用道具 举报

  • 打卡等级:热心大叔
  • 打卡总奖励:2564
  • 最近打卡:2025-09-10 07:54:58
发表于 2017-2-20 17:24 | 显示全部楼层
感谢老师的解读,最近正在为“对内镜诊疗前的血清四项检验是否必须”进行探讨。现在明白了。
回复

使用道具 举报

 楼主| 发表于 2017-2-20 18:07 | 显示全部楼层
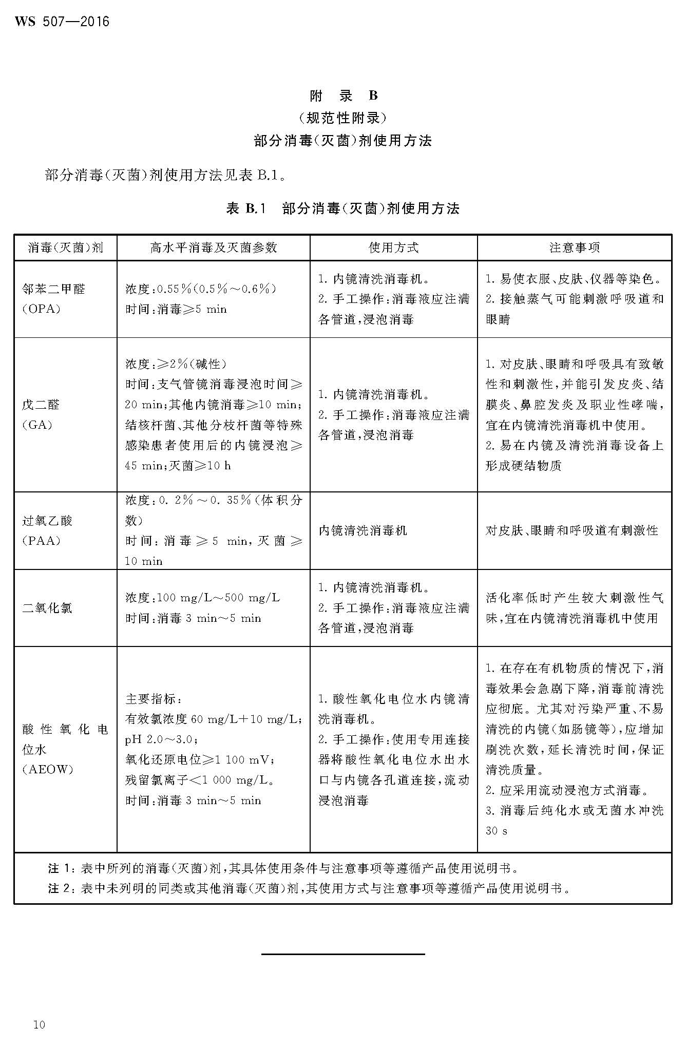
清秋玉叶 发表于 2017-2-20 17:04
老师们的医院,胃肠镜使用哪种消毒液进行消毒处理的?有没有使用对人体危害小一点的戊二醛,或者其他的消毒 ...

《WS 507—2016软式内镜清洗消毒技术规范》可选择的有:
WS 507—2016软式内镜清洗消毒技术规范 12.jpg
回复

使用道具 举报

发表于 2017-2-20 20:18 | 显示全部楼层
老师的解读很实用,谢谢!
回复

使用道具 举报

发表于 2017-2-20 21:33 | 显示全部楼层
学习了,谢谢!
回复

使用道具 举报

  • 打卡等级:热心大叔
  • 打卡总奖励:1258
  • 最近打卡:2025-06-02 18:46:09
发表于 2017-2-20 22:06 | 显示全部楼层
谢谢老师的资料分享,学习了。
回复

使用道具 举报

发表于 2017-2-21 08:28 | 显示全部楼层
谢谢老师分享,已经学习
回复

使用道具 举报

发表于 2017-2-21 09:24 | 显示全部楼层
非常感谢老师提供这么好的学习资料!请问若是病人查出HBV、HCV阳性的话,内镜的消毒时间应是多少才合适呢?谢谢!
回复

使用道具 举报

发表于 2017-2-21 09:34 | 显示全部楼层
细细阅读学习了,谢谢老师的分享!
回复

使用道具 举报

发表于 2017-2-21 09:59 | 显示全部楼层
学习了,谢谢老师的分享。
回复

使用道具 举报

发表于 2017-2-21 10:25 | 显示全部楼层
下载收藏了,学习中,感谢感谢!
回复

使用道具 举报

发表于 2017-2-21 10:43 | 显示全部楼层
路过学习了,感谢老师分享
回复

使用道具 举报

发表于 2017-2-21 10:59 | 显示全部楼层
看后学到很多,谢谢老师分享。期待更多精彩内容。
回复

使用道具 举报

发表于 2017-2-21 11:01 | 显示全部楼层
学习了,感谢老师的分享
回复

使用道具 举报

发表于 2017-2-21 11:13 | 显示全部楼层
下载黑旋风老师给我们提供的刘运喜:《软式内镜清洗消毒技术规范》重点问题解读,使我们不仅学习国家行业标准,更是拜读了院感大咖对标准的解读,谢谢!
回复

使用道具 举报

发表于 2017-2-21 11:22 | 显示全部楼层
谢谢老师分享,整理的简明扼要。
回复

使用道具 举报

您需要登录后才可以回帖 登录 | 注册 |

本版积分规则

关闭

站长推荐上一条 /1 下一条

快速回复 返回顶部 返回列表