下载APP
收藏本站
帮助中心
天天打卡
切换到宽版
账号
自动登录
找回密码
密码
登录
注册
微信登录,快人一步
只需一步,快速开始
快捷导航
感染网
门户
Portal
论坛
BBS
导读
Guide
圈子
Group
问答中心
活动商城
@资料库
@VIP专区
#全民话题
AI文库
AI聊天
活动中心
积分商城
积分捐助
课件库
法规库
视频库
工具箱
新媒体联盟
专家笔记区
专题见稿区
专题专栏区
活动中心
积分商城
感控书城
技能提升
直播回放
2025年会
法规文库
专家笔记
音视频库
指标解读
感术行动
更多专栏
绑定微信
官方微信
医考圈
绑定手机
官方微博
实名认证
自编书库
论坛公告
发展历程
关于我们
搜索
搜索
热搜:
感术行动
规率行动
送检率
规范解读
口腔科
邻苯二甲醛
隔离标识
水处理
手卫生
手术室
多重耐药菌
计划
法规
本版
用户
仔仔续缘论坛
»
论坛
›
多耐与微生物
›
多耐监测与防治
›
多重耐药菌如何判断?
1
2
3
/ 3 页
下一页
返回列表
发新帖
楼主:
王瑞亮
[求助]
多重耐药菌如何判断?
荐
火...
[复制链接]
琳宇
琳宇
当前离线
积分
2112
打卡等级:本地老炮
打卡总奖励:2846
最近打卡:2025-09-13 07:13:12
发表于 2020-6-12 10:37
|
显示全部楼层
学习了 谢谢分享
回复
顶
踩
使用道具
举报
LYZ4032
LYZ4032
当前离线
积分
1746
打卡等级:小镇青年
打卡总奖励:521
最近打卡:2025-09-12 08:38:45
发表于 2020-6-12 11:05
|
显示全部楼层
是ESBL阳性菌,不是CRE,医院可以根据自身清洁决定是否纳入重点菌管理
回复
顶
踩
使用道具
举报
陈川
陈川
当前离线
积分
5288
发表于 2020-6-12 11:06
|
显示全部楼层
多重耐药菌感染是指感染了的病菌对三类或三类以上作用机制不同的抗菌药物同时耐药
回复
顶
踩
使用道具
举报
zhuboqin
zhuboqin
当前离线
积分
976
发表于 2020-6-12 11:07
|
显示全部楼层
个人觉得,符合多重耐药菌诊断标准,进行隔离治疗。
回复
顶
踩
使用道具
举报
zhuliguo
zhuliguo
当前离线
积分
1137
打卡等级:热心大叔
打卡总奖励:1234
最近打卡:2025-09-12 07:35:07
发表于 2020-6-12 11:10
|
显示全部楼层
符合多重耐药菌诊断标准
回复
顶
踩
使用道具
举报
上善
上善
当前离线
积分
2183
打卡等级:本地老炮
打卡总奖励:2570
最近打卡:2025-09-13 07:40:15
发表于 2020-6-12 13:30
|
显示全部楼层
超过三类抗菌药物耐药,属于多重耐药菌了
回复
顶
踩
使用道具
举报
户名:红杉
户名:红杉
当前离线
积分
2446
发表于 2020-6-12 14:50
|
显示全部楼层
是属于多重耐药,碳青霉烯类不有耐药,所有不是CRE
回复
顶
踩
使用道具
举报
hjqf
hjqf
当前离线
积分
5871
打卡等级:无名新人
打卡总奖励:8
最近打卡:2025-03-11 22:16:23
发表于 2020-6-12 15:00
|
显示全部楼层
属于多重耐药菌
回复
顶
踩
使用道具
举报
syf019
syf019
当前离线
积分
1025
发表于 2020-6-12 15:33
|
显示全部楼层
细菌对三类抗生素均耐药,按多耐菌进行消毒隔离等管理
回复
顶
踩
使用道具
举报
调雨为酥
调雨为酥
当前离线
积分
3163
打卡等级:即来则安
打卡总奖励:77
最近打卡:2025-01-14 12:18:16
发表于 2020-6-13 08:01
|
显示全部楼层
属于多重耐药!!!!!!!!!!!!
回复
顶
踩
使用道具
举报
wzlxw
wzlxw
当前离线
积分
3330
发表于 2020-6-13 09:37
|
显示全部楼层
对青霉素类、头孢菌素类、氨基糖苷类、喹诺酮类、磺胺类、单环β-内酰胺类 共6类耐药,属MORD。
回复
顶
踩
使用道具
举报
小水手
小水手
当前离线
积分
2299
打卡等级:热心大叔
打卡总奖励:1717
最近打卡:2025-09-12 10:24:28
发表于 2020-6-13 10:20
|
显示全部楼层
感谢老师们的解读,路过学习了!
回复
顶
踩
使用道具
举报
中华
中华
当前离线
积分
7911
打卡等级:热心大叔
打卡总奖励:1269
最近打卡:2025-04-30 12:05:31
发表于 2020-6-13 12:09
|
显示全部楼层
属于多耐药,但不是CRE,
回复
顶
踩
使用道具
举报
聆听心语
聆听心语
当前离线
积分
2231
打卡等级:常驻代表
打卡总奖励:326
最近打卡:2025-09-13 09:54:17
发表于 2020-6-13 15:22
|
显示全部楼层
谢谢各位老师的精彩评论,学习了
回复
顶
踩
使用道具
举报
LZJDTQ
LZJDTQ
当前离线
积分
5140
打卡等级:偶尔看看
打卡总奖励:77
最近打卡:2025-08-09 19:34:09
发表于 2020-6-14 20:07
|
显示全部楼层
你们的药敏机器不能直接提示你ESBL吗?可能机器不一样吧
回复
顶
踩
使用道具
举报
xieTT26
xieTT26
当前离线
积分
4445
打卡等级:常驻代表
打卡总奖励:156
最近打卡:2025-09-12 08:09:33
发表于 2020-6-15 15:49
|
显示全部楼层
三类或三类以上耐药。属于多重耐药菌。
是产ESBLS的大肠埃希菌。
应进行隔离治疗。
回复
顶
踩
使用道具
举报
BWF123
BWF123
当前离线
积分
1930
发表于 2020-6-15 15:53
|
显示全部楼层
学习了,谢谢老师们的分享。
回复
顶
踩
使用道具
举报
zyh1016
zyh1016
当前离线
积分
3459
打卡等级:热心大叔
打卡总奖励:1431
最近打卡:2025-09-12 10:02:51
发表于 2020-6-16 08:51
|
显示全部楼层
学习了,谢谢老师分享!
回复
顶
踩
使用道具
举报
jcyyhlb
jcyyhlb
当前离线
积分
43511
打卡等级:热心大叔
打卡总奖励:1258
最近打卡:2025-06-02 18:46:09
发表于 2020-6-16 09:40
|
显示全部楼层
学习了,谢谢老师分享!
回复
顶
踩
使用道具
举报
spencer
spencer
当前离线
积分
1222
发表于 2020-6-16 10:59
|
显示全部楼层
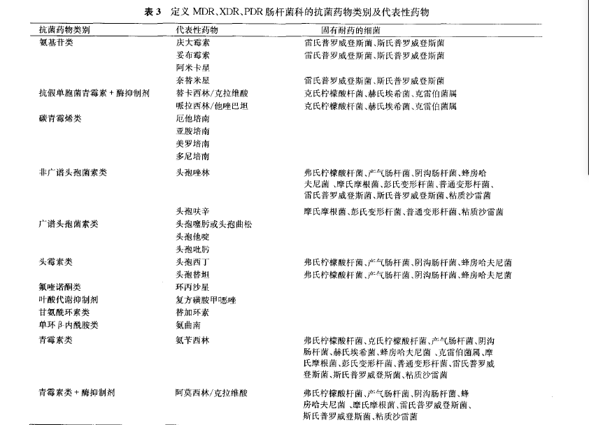
这个是肠杆菌科MDR、XDR、PDR的判断表格。
MDR:对表3的16类抗菌药物中3类或3类以上(每类中1种或1种以上)抗菌药物不敏感。XDR:对表3的16类抗菌药物中14类或14类以上(每类中1种或1种以上)抗菌药物不敏感。
PDR:对表3中所有代表性抗菌药物均不敏感
回复
顶
踩
使用道具
举报
下一页 »
1
2
3
/ 3 页
下一页
返回列表
发新帖
高级模式
B
Color
Image
Link
Quote
Code
Smilies
您需要登录后才可以回帖
登录
|
注册
|
本版积分规则
发表回复
回帖并转播
回帖后跳转到最后一页
浏览过的版块
管理工具理论与实践
消毒药械与一次性器械
精彩PPT分享
医疗废物/污水
会议纪要、计划、总结与述职
新手集结号
我与SIFIC的故事
清洁消毒灭菌技术
其他部门
关闭
站长推荐
/1
输液管的连接头,算损伤性还是感染性废物?
它确实存在刺伤人体的风险,如何处理,成了感控部门非常纠结的管理点。
查看 »
Copyright © 2007-2025
仔仔续缘论坛
(https://www.zzxuyuan.net/) 版权所有 All Rights Reserved.
E-mail:sific2007@163.com QQ:2420400092(小小牧童)
Powered by
Discuz!
X3.5 技术支持:
上海莫畏信息科技有限公司
|
沪ICP备16047626号-1
快速回复
返回顶部
返回列表